Motor Drive ICs
for Home Appliance
and Industrial
Motor Drive ICs for Home Appliance and Industrial
The new GaNSense™ Motor Drive ICs integrate high performance eMode GaN FETs with integrated gate drive, control and protection to achieve unprecedented high-frequency and high efficiency operation. GaNSense motor drive technology is also integrated which enables real-time, accurate sensing of voltage, current and temperature to further improve performance and robustness not achieved by any discrete GaN or discrete silicon device.
High efficiency and integration with full robustness
GaNSense motor drive enables integrated bidirectional loss-less current sensing which eliminates external current sensing
resistors and increases system efficiency. GaNSense motor drive also enables short circuit and over-temperature protection to
increase system robustness. For applications up to 600W.
| Features | Benefits |
|---|---|
| Highest integration | 15% smaller system size, higher reliability through less components, less design complexity and faster time to market |
| Bi-directional loss-less current sensing | 0.2% lower losses, no hotspot |
| Full HS/LS short-circuit protection | Robust operation without catastrophic failure |
| Full slew rate control | 20% smaller EMI filter, no motor damage |
| Automatic freewheeling | 0.1% lower losses, no controller loading |
| Fault communication and HW enable | Full power stage control, less field failures |
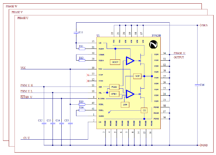
Typical application schematic (one phase shown)
Reduced system cost and complexity
- No more shunt resistors, avoid hot spot and power dissipation
- Less external components for lower system cost and improved reliability
- Full protection against output short-circuits
- Lower, adjustable EMI for smaller filter size and higher motor reliability
| Segment | Application |
|---|---|
| Home appliance | Air conditioner, heatpump, washing machine, dryer, dishwasher, refrigerator, air purifier, hair dryer |
| Low power industrial | Circulators, water pumps, cooling pumps, HVAC systems, exhaust fans, cooling fans, home and
building automation, material handling, window and door openers |
Product portfolio
| Part number | Family | System Power (W) | RDS(ON) (mΩ) | Package (PQFN) | Current Sensing (loss-less) | Short-circuit protection | dv/dt control | Autonomous Freewheeling Mode | External Current Sense | Fault communication | OTP |
|---|---|---|---|---|---|---|---|---|---|---|---|
| NV6257(-01) | ![]() |
400 | 2x 170 | 6x8 | Bi-directional | High Side & Low-Side | Fully adjustable turn-on & off | No | No | HW-based Enable / Disable |
Yes |
| NV6257(-02) | Yes | ||||||||||
| NV6257(-03) | Uni-directional | Yes | |||||||||
| NV6287(-01) | 500 | 2x 170 | 8x10 | Bi-directional | No | No | |||||
| NV6287(-02) | Yes | ||||||||||
| NV6287(-03) | Uni-directional | Yes | |||||||||
| NV6288(-01) | 600 | 2x 120 | 8x10 | Bi-directional | No | No | |||||
| NV6288(-02) | Yes | ||||||||||
| NV6288(-03) | Uni-directional | Yes |
